城市轨道交通学院
学院新闻
 
我校8个课程资源入选省级中小学生科普教育类研学实践教育资源名单
添加日期:2026-03-25  来源:城市轨道交通学院

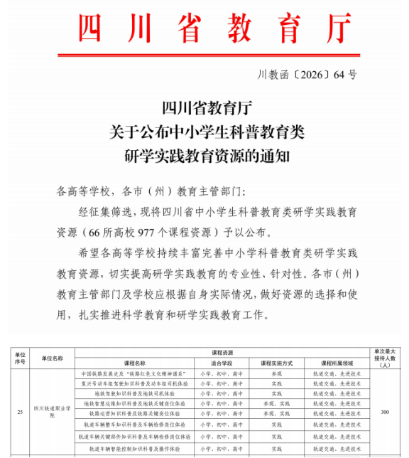
  近日,四川省教育厅正式公布中小学生科普教育类研学实践教育资源名单,我校城市轨道交通学院牵头申报的8个课程资源成功入选。

为深入贯彻落实关于加强中小学科技教育及科学教育工作的相关要求,充分发挥高校科普教育资源优势,四川省教育厅办公室于2025年面向省内高校征集中小学生科普教育类研学实践教育资源。经各高校申报、教育厅复核及公示等程序,最终确定入选名单。城市轨道交通学院依托学院实践中心建设,精心组织申报工作,所申报的8个课程资源全部入选。

  

微信图片_20260325163138.png



  近年来,城市轨道交通学院在科普教育与研学实践领域持续发力,先后获批省级研学旅行实践基地、省级大中小思政教育一体化基地、省级综合性教育实践体验基地、成都市科普基地等平台,已累计服务中小学生20000余人次,为此次课程资源成功入选奠定了良好基础。

  此次课程资源的入选,是对学院科普教育资源建设和研学实践教育工作的充分肯定。学院将以此为契机,持续完善科普教育课程体系,丰富研学实践内容,进一步提高科普教育的专业性、针对性和实效性,为服务中小学生科学素养提升和研学实践教育高质量发展贡献更大力量。

撰稿:杜亚林

审稿:朱俐



上一篇:科普青春行 科学向未来——第一届四川铁道职业学院科学实验展演汇演比赛圆满落幕
下一篇:三月春风暖人心 雷锋精神永传承 —— 城市轨道交通学院开展雷锋月系列志愿活动(校园篇)
 
友情链接
成都市人民政府
四川省人民政府
四川省教育厅
学院门户主站
地址:成都市郫都区安德街道彭温路399号 招生代码:5183 招生电话:028-68939881 028-68939880
Copyright © 2015-2023 SCRC.EDU.CN 四川铁道职业学院版权所有  蜀ICP备15030541号-3
川公网安备 51012402000244号