采购招标信息专题网
学校首页
网站首页
工作动态
办事指南
公示
规章制度
联系我们
中标(成交)公告
工作动态
办事指南
采购公告
中标(成交)公告
公示
规章制度
联系我们
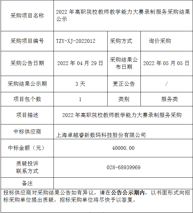
2022年高职院校教师教学能力大赛录制服务询价采购结果公示
添加日期:2022-05-05 来源:
上一篇:
四川铁道职业学院校园绿化局部改造工程施工单位遴选项目(第二次)竞争性磋商成交公告
下一篇:
2022年教务处毕业证印刷制作采购结果公示
友情链接
成都市人民政府
四川省人民政府
四川省教育厅
学院门户主站
地址:成都市郫都区安德街道彭温路399号 招生代码:5183 招生电话:028-68939881 028-68939880
Copyright © 2015-2023 SCRC.EDU.CN 四川铁道职业学院版权所有
蜀ICP备15030541号-3
川公网安备 51012402000244号