工会
工会动态
 
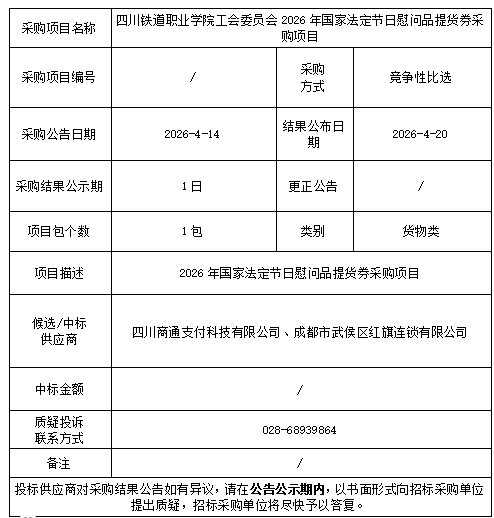
四川铁道职业学院工会委员会2026年国家法定节日慰问品提货券采购项目结果公告
添加日期:2026-04-20  来源:校工会

ffaf64ff-a2ae-43dd-9346-cd5ce8efb986.png


上一篇:四川铁道职业学院工会委员会2026年国家法定节日慰问品提货券采购项目
下一篇:工会办公室专题学习省教科文卫工会五届五次全委会精神
 
友情链接
四川省总工会
中华全国总工会
成都市人民政府
四川省人民政府
四川省教育厅
学院门户主站
地址:成都市郫都区安德街道彭温路399号 招生代码:5183 招生电话:028-68939881 028-68939880
Copyright © 2015-2023 SCRC.EDU.CN 四川铁道职业学院版权所有 蜀ICP备15030541号-3
川公网安备 51012402000244号